武宁西海鱼:“混血”化石为4.38亿年前的古地理联结再添新证
(化石网cnfossil.com)据中国科学院古脊椎动物与古人类研究所:近日,中国科学院古脊椎动物与古人类研究所硕士研究生张雨萌在盖志琨研究员指导下,在国际期刊《地球科学》(Journal of Earth Science)发表研究成果:在江西省九江市武宁县澧溪镇志留纪兰多维列世特里奇期清水组(距今约 4.38 亿年前)地层中发现盔甲鱼类大庸鱼科一新属种——武宁西海鱼(Xihaiaspis wuningensis),这是大庸鱼科化石在我国下扬子地区志留系的首次发现,为研究盔甲鱼的早期演化、系统发育关系以及志留纪早期华南板块与塔里木板块的古地理格局提供了关键化石证据,相关研究成果填补了我国下扬子地区志留纪大庸鱼科化石的空白,对了解奥陶纪大灭绝后脊椎动物在我国华南志留纪的复苏与辐射演化具有重要意义。
图 1 武宁西海鱼生态复原图(冯鸣娟绘)
一、大庸鱼科化石在下扬子地区的首次发现
盔甲鱼类是一类已灭绝的无颌类脊椎动物,其化石在华南和塔里木盆地的志留纪浅海红层中广泛分布,是进行生物地层对比和古地理重建的重要依据。大庸鱼科是盔甲鱼亚纲中最早分化的三个科之一,其化石最早可追溯至志留纪兰多维利世特里奇期早期(约 4.38 亿年前)。大庸鱼科由潘江、曾祥渊于1985 年建立,模式属为采自湖南省张家界市茅岩河镇的溶溪组的大庸鱼属。该科第二个属为采自新疆柯坪县(塔里木地区)塔塔埃尔塔格组的小瘤鱼属,该属最初被归入修水鱼科,后被认为是同一地点、同一层位发现的天山宽头鱼的同物异名,并从修水鱼科移入大庸鱼科。
图 2 武宁西海鱼化石照片(盖志琨摄)
迄今为止,大庸鱼科化石仅在华南板块上扬子地区和塔里木盆地的志留系中有所发现。下扬子地区虽在江苏、安徽的志留系中发现过疑似大庸鱼科的化石碎片,但尚无正式的化石描述。近期,我们江西、湖北地区的志留纪清水组中发现了清水脊椎动物群,其中包含中华棘鱼、新中华棘鱼、塔里木棘鱼、真中华棘鱼等软骨鱼类,以及盔甲鱼类清水鱼、安吉鱼、西域鱼、江夏鱼、汉阳鱼、洪山鱼等盔甲鱼化石。在江西西北部的志留纪早期地层序列中,清水组与西坑组(分别代表“下红层”和“上红层”)保存了丰富的古鱼类化石,构成了独特的“温塘组合”与“茅山组合”。这两个组合之间被夏家桥组中的秀山动物群所分隔,构成了华南志留纪早期完整的海相红层生物地层序列,使清水-西坑层序成为区域对比的重要参照。根据清水组上覆地层秀山动物群的时代,清水脊椎动物群的地质时代为志留纪兰多维列世埃隆期晚期至特里奇期早期(约 4.38 亿年前),代表了奥陶纪大灭绝后中国脊椎动物最早的复苏与辐射演化。本次研究根据采自江西省九江市武宁县澧溪镇清水组上部的化石材料,记述了大庸鱼科一新属种——武宁西海鱼,代表了我国下扬子地区志留纪大庸鱼科的首个正式记录。武宁西海鱼的发现丰富了清水脊椎动物群的多样性,具有重要的生物演化和古地理意义。新发现进一步凸显了清水动物群在志留纪早期脊椎动物演化研究中的重要地位,也为华南地区志留纪海相红层的区域对比提供了新的化石证据。
图 3 武宁西海鱼化石及其解释性素描图(盖志琨摄、张雨萌绘)
二、清水动物群中的 “混血”面孔
武宁西海鱼发现于江西西北部的清水组,其形态特征展现出一种“博采众长”的组合面貌。该属具有大庸鱼科典型的三角形头甲和一对耳状短侧角,这与大庸鱼属的特征一致。然而,西海鱼属与大庸鱼属及小瘤鱼属的关键区别在于中背孔的形态:大庸鱼属的中背孔呈近圆形,小瘤鱼属为横向椭圆形,而西海鱼属则呈现横向裂隙形,与外类群汉阳鱼科和修水鱼科相似。此次研究发现在西海鱼的头甲中线具有发育的中背脊,这一特征在大庸鱼属和小瘤鱼属中均未发现,而在更进步的真盔甲鱼目和多鳃鱼目中却广泛存在。这种镶嵌式的特征组合,使西海鱼属在形态上成为连接不同盔甲鱼类群的“过渡型”物种。此外,大庸鱼属和小瘤鱼属的侧横管极短,而西海鱼属的侧横管则显著延长。大庸鱼科已知的三个物种的头甲均饰有密集的细颗粒状突起,但西海鱼属的纹饰与湖南大庸鱼更为接近——其突起由9至12个微小突起聚集形成多边形单元;而小瘤鱼属和眼镜蛇大庸鱼的突起则呈均匀分布。上述形态差异为武宁西海鱼属作为大庸鱼科的新属、新种提供了充分的形态学依据。
大庸鱼科作为我国志留纪最早和最原始的盔甲鱼类之一,长期以来一直被认为是盔甲鱼亚纲三大类群的演化原型,即真盔甲目、多鳃鱼目和华南鱼目的头甲可能都是基于大庸鱼的头甲原型演化而来。特别是真盔甲鱼目纵向椭圆形中背孔、多鳃鱼目的横向椭圆形中背孔和华南鱼目的心形中背孔,可能都是从大庸鱼的近圆形中背孔演化而来。 然而,此次发现的武宁西海鱼的中背孔却呈现横向裂隙形,与大庸鱼的圆形中背孔明显不同,却与外类群汉阳鱼科和修水鱼科相似。这表明横向裂隙状的中背孔很可能是大庸鱼目、真盔甲鱼目和多鳃鱼目最后共同祖先的特征。因此,湖南大庸鱼和眼镜蛇大庸鱼所具有的近圆形中背孔并非大庸科的原始特征,而是大庸鱼科内部的衍生特征。
图 4 武宁西海鱼复原图(冯鸣娟绘)
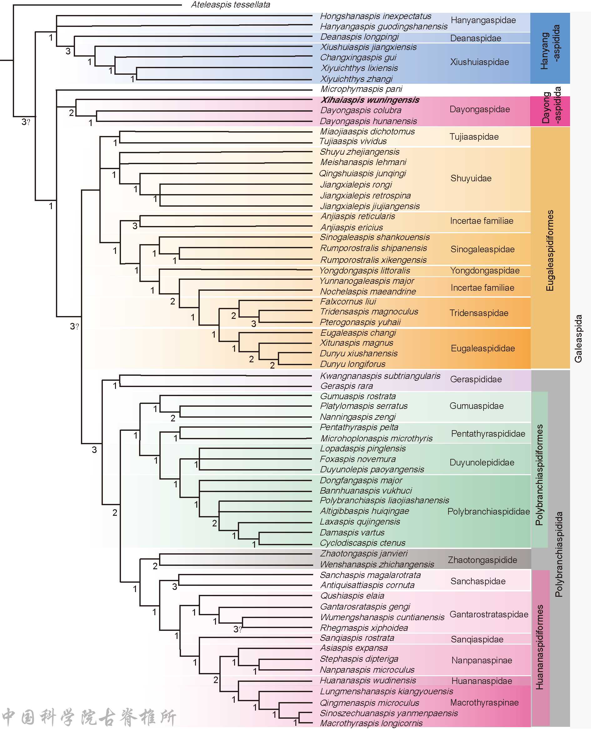
长期以来,大庸鱼科作为一个单系群(具有共同祖先的自然类群)的有效性,缺乏系统发育分析的简约性支持。武宁西海鱼独特的形态组合,为检验这一问题提供了理想切入点。基于详尽的形态特征矩阵进行的系统发育分析结果显示:武宁西海鱼与湖南大庸鱼、眼镜蛇大庸鱼共同构成了一个稳定的演化支系。潘氏小瘤鱼则因形态特征、解剖学信息大量缺失,与该支系形成一个三分支结构,其是否能归到大庸鱼科,尚需要寻找到更完整的化石才能进一步确认。该结果首次通过简约性分析,确立了大庸鱼科的单系性,并据此建立了一个新目——大庸鱼目(Dayongaspidida ord. nov.)。
图 5 武宁西海鱼的系统位置(张雨萌绘)
三、首次详细描述盔甲鱼类身体鳞列形态
武宁西海鱼新属新种所保存的解剖学特征,为重建其躯干形态提供了重要依据。尽管本研究所描述的材料主要基于头甲,但有数件标本保存了与之相关的躯干及其鳞片化石,这是首次详细描述盔甲鱼类躯干鳞片形态,其保存状态各异:从连续排列的鳞片群,到完全离散的鳞片,以及介于两者之间的中间保存状态。在鳞片原位保存形成砂纸状表皮的情况下,未发现鳞片之间物理关节连接的证据。更可能的情况是:在生物体初期塌陷过程中,鳞片通过胶原纤维束维持在原有位置——这些未矿化的纤维束延续于鳞片内已矿化的胶原纤维束之间。当这些纤维束腐烂后,鳞片便因沉积作用而离散,这解释了武宁西海鱼标本间埋藏保存状态的差异。 化石证据显示其躯干部的鳞片呈斜向排列,形成无关节、无叠覆的竹席状结构。这些鳞片大多表现为单瘤点结构,与花鳞鱼类的鳞片高度相似,而与构成头甲的多瘤点复合镶嵌骨板形成鲜明对比。尽管很容易将这些躯干鳞片解释为与花鳞鱼类类似的单齿单位鳞片,但此前对盔甲鱼类躯干鳞片的组织学分析表明,它们缺乏齿质,似乎主要由正交排列的纤维束(而非纤维片层)构成,被解释为一种无细胞的板状骨组织,王俊卿等人(2005)将其命名为"盔甲质"。然而,目前对盔甲鱼类的组织学研究仍很有限,且仅基于少数物种。因此,本研究暂不对武宁西海鱼鳞片的组织学结构作出推断。
虽然体后骨骼的大部分鳞片为呈斜向排列的单一瘤点,但也存在一些更粗壮的鳞片呈线性排列,类似于灵动土家鱼与九尾狐甲鱼躯干和尾部的腹侧鳍褶结构。盖志琨等人(2022, 2023)将其与骨甲鱼类的腹侧鳍褶、乃至有颌类的胸鳍与腹鳍进行同源推断。在离散鳞片中还存在细长、两侧对称、具纵向条纹并向顶端弯曲的棘刺,其形态与重庆特异埋藏化石库中灵动土家鱼的背棘相似。
图 6 武宁西海鱼身体鳞裂与腹侧鳍褶
四、清水动物群:古地理联系的“信使”
此前,大庸鱼科的化石记录主要局限于上扬子地区(如湖南)和遥远的塔里木盆地。武宁西海鱼在江西武宁的发现,首次将该科的明确分布拓展至扬子板块的下游地区。系统发育分析显示,西海鱼属与湘西北溶溪组的大庸鱼属构成姐妹群,并与塔里木盆地塔塔埃尔塔格组的小瘤鱼属关系密切。因此,武宁西海鱼的发现进一步增强了清水组与其他“下红层”在大庸鱼科分类组成上的关联性,支持将清水组脊椎动物组合作为华南与塔里木志留纪下红层区域对比的关键参照。
近年来,鄂东南地区也确认存在清水组,其中产出汉阳鱼、洪山鱼、江夏鱼等盔甲鱼类及中华棘鱼等,部分类群甚至延续至上覆的坟头组。清水组从鄂东南延伸至赣西北的广泛分布,表明该时期下扬子地区曾为一片横向连通的浅海环境。基于此,本研究提出武宁与武汉等地清水组的脊椎动物构成了一个连续的志留纪早期动物群,并命名为“清水动物群”。该动物群以汉阳鱼科、大庸鱼科、修水鱼科、曙鱼科、古木鱼科、安吉鱼属等盔甲鱼类及中华棘鱼科软骨鱼类为特征,其组成与塔里木盆地塔塔埃尔塔格组动物群高度相似。除安吉鱼属外,清水动物群中多数类群与塔塔埃尔塔格组的对应类群在系统发育上关系密切,科、属级水平均有重叠,例如共有江夏鱼属与西域鱼属。 这些证据共同勾勒出一幅生动的古地理图景:在约4.38亿年前的志留纪早期,华南的扬子海与塔里木地区可能并非完全隔绝,而是通过一片相连或极为邻近的浅海,形成了一条可供鱼类等生物迁徙和交流的“生物走廊”。武宁西海鱼,正是探索这条潜在古老海洋通道的一个重要“信使”。 未来,研究团队将继续对赣鄂地区志留纪地层开展深入调查,以期发现更多关键化石,进一步揭开盔甲鱼演化和古地理变迁的奥秘。
图 7 志留纪早期古地理图与大庸鱼科的古地理分布
该研究由中国科学院古脊椎动物与古人类研究所、英国布里斯托大学、云南大学等机构合作完成,得到国家自然科学基金、英国利弗休姆信托基金等项目的联合资助。中国科学院古脊椎动物与古人类研究所研究生张雨萌为论文第一作者,英国布里斯托大学山显任和云南大学研究生林翔鸿为文章共同作者,盖志琨研究员和Philip C. J. Donoghue 教授为共通讯作者。
DOI:10.1007/s12583-026-0504-6


















