新疆准噶尔盆地天山贫齿鳄新材料研究进展
(化石网cnfossil.com)据中国科学院古脊椎动物与古人类研究所:近日,国际学术期刊《白垩纪研究》(Cretaceous Research)在线发表了中国科学院古脊椎动物与古人类研究所汪筱林研究团队关于乌尔禾翼龙动物群发现的两件天山贫齿鳄(Edentosuchus tienshanensis)新材料的最新研究进展。本研究利用计算机断层扫描(CT)技术,对新疆准噶尔盆地西北缘乌尔禾地区下白垩统吐谷鲁群的天山贫齿鳄新标本进行了三维重建,详细描述了其形态学特征,并进一步确认了其系统发育位置。
新疆乌尔禾地区的古生物学研究始于20世纪60年代。1963年在这一地区首先发现翼龙化石,1964年杨钟健命名了魏氏准噶尔翼龙,也是我国第一个命名的翼龙,开启了乌尔禾地区脊椎动物化石发现和研究的帷幕。随后,中国科学院古脊椎动物与古人类研究所组队前往这一地区进行考察发掘,除发现大量翼龙化石外,还发现了龟类、鳄类及多种恐龙化石。1973年杨老研究命名了第二种翼龙化石——复齿湖翼龙,以及天山贫齿鳄等脊椎动物化石,并将这一化石群命名为乌尔禾翼龙动物群。近十多年来,汪筱林课题组在乌尔禾地区进行了十多次野外考察,发现大量脊椎动物化石,包括这次研究的鳄类标本,以及龟鳖类、翼龙、恐龙和鸟类的足迹群等。
天山贫齿鳄新材料(IVPP V 33887)。A.背视;B.腹视。
天山贫齿鳄新材料(IVPP V 34196)。A.左侧视;B.枕视;C.右侧视;D.背视;E.腹视。
鳄型动物起源于三叠纪晚期,原鳄科是基干鳄形类中的一个分支,生存时代从晚三叠世延续至早白垩世。该科最古老的记录是发现于南美洲上三叠统洛斯科罗拉多斯组的莱氏半原鳄,近年来,同一地层中还发现了阿贝林科罗拉多鳄。原鳄科的大多数成员繁盛于早侏罗世,包括原鳄属的三个种:产自北美莫纳夫组的里氏原鳄、产自非洲南部斯托姆伯格群上埃利奥特组的霍氏原鳄,以及产自加拿大新斯科舍省麦考伊布鲁克组的米克马克原鳄。此外,美国亚利桑那州下侏罗统卡恩塔组的一个未命名分类单元也属于该科。而该科最年轻的记录便是发现于新疆准噶尔盆地西北缘下白垩统吐谷鲁群的天山贫齿鳄,它是目前已知原鳄科中唯一的白垩纪成员,也是我国发现的唯一的原鳄科成员。天山贫齿鳄的标本较为稀少且破碎,自1973年杨钟健首次研究命名以来,只有1985年李锦玲对其正模标本(IVPP V 3236)进行了再研究,2004年阿根廷学者Pol等人通过对一块发现于该地区的破碎的标本(GMPKU-P 200101)的研究,对其系统发育位置进行了厘定并描述了异型齿,此后再无进一步研究报道。由于时代技术原因的限制和标本的不完整,之前对于天山贫齿鳄的研究仍然十分欠缺。
天山贫齿鳄(IVPP V 33887)头骨CT重建。A.左侧视;B.枕视;C.背视;D.腹视。
在这次研究的两件新标本中,IVPP V 33887保存有近完整的头骨,部分颈椎和背椎,部分颈肋和背肋,以及完整的两侧乌喙骨和肩胛骨,近完整的右侧肱骨及关联的尺桡骨近端和左侧肱骨近端。IVPP V 34196保存有上下咬合的吻部但前颌骨缺失,仅保存了破碎的鼻骨和上颌骨,左右两侧各保留有五枚上颌齿,下颌骨联合部的最前端及两侧下颌支的后端部分均缺失。
通过两件新标本与之前记述的天山贫齿鳄标本进行详细对比,将其归入这一属种。该标本呈现出以下组合特征:头骨比例较小且具有加宽的后部平台,鳞骨显著向后外侧扩展,眼眶开口相对较大,齿式为每侧5枚多尖型上颌齿和9枚齿骨齿,下颌联合部较长,且无眶前孔。本研究将保存最完整的新标本IVPP V 33887进行了CT扫描并进行三维重建。新标本保留了完整的腭部、枕部和牙列后部的下颌部分,揭示了以前没有记载的形态特征。
天山贫齿鳄(IVPP V 33887)头后骨骼CT重建。A.背视;B.腹视。
天山贫齿鳄(IVPP V 33887)下颌CT重建。A.腹视;B.背视;C.外侧视;D.内侧视;E.齿骨齿特写。
天山贫齿鳄(IVPP V 33887)吻部区域CT重建。A.吻区外侧视;B.吻区内侧视;C.吻区腹视;D.上颌牙列特写。
新标本还展示了与之前标本不一样的形态学特征。首先,IVPP V 33887的第五枚上颌齿呈亚圆锥形,前后缘薄锐,仅具单一主尖而无副尖,呈叶片状;这与2004年Pol等人研究的天山贫齿鳄的归入标本GMPKU-P 200101中该齿主尖两侧具副尖的形态明显不同。其次,IVPP V 33887与IVPP V 34196的上颌齿均着生于独立齿槽中,而GMPKU-P 200101的所有上颌齿则位于连续齿槽内。鉴于IVPP V 33887与正模标本IVPP V 3236的头骨尺寸显著大于GMPKU-P 200101,且连续齿槽是未成年爬行动物的典型特征。此外,将IVPP V 33887与正模标本进行比较,二者尺寸与形态特征展现出高度的一致性。因此,IVPP V 33887与GMPKU-P 200101的差异很可能主要归因于个体发育阶段的不同。
新标本首次揭示了天山贫齿鳄的腭区结构,其特征显著区别于其他基干鳄形类。其腭窗与内鼻孔相互分离,这一构造与弗鲁塔鳄和萨特格鳄相似,但不同于腭窗通过鼻咽管与内鼻孔相连的其他基干类群。天山贫齿鳄还具有位置靠后的内鼻孔,其后续与眶下孔尾端水平接近,这与内鼻孔位置靠前的原鳄属等典型早期鳄形类不同,反而与以次生腭高度发达著称的萨特格鳄超科成员相似。在次生腭的演化中,天山贫齿鳄通过独立途径,达到了与萨特格鳄超科中某些更衍化成员相当的形态水平。
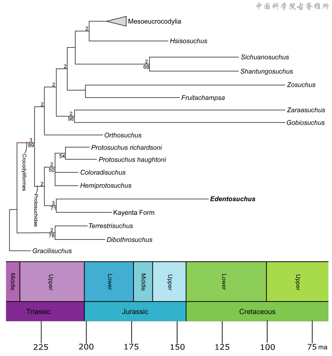
本研究基于2019年Martínez等的鳄形类数据集并根据新标本对特征编码进行了更新,然后进行了系统发育简约性分析。基于天山贫齿鳄新标本提供的更完整信息,对总计441个特征中的220个进行了修订。在严格一致树中,天山贫齿鳄被置于鳄形目的基干支系——原鳄科。结果显示,贫齿鳄属与凯恩塔组的未命名鳄形类Kayenta Form构成姐妹群关系。
最简约树的严格一致树。各节点上方与下方的数值分别表示布雷默支持率(>1)与自举值(≥50)。
基干鳄形类中的原鳄科从晚三叠世延续至早白垩世,戈壁鳄科主要生存于晚白垩世,而萨特格鳄超科的分布范围则从晚侏罗世延伸到晚白垩世,这些类群的时空分布呈现出明显的生物地理分区,即东亚地区的成员出现在相对年轻的地层中。例如,蒙古国的戈壁鳄和硕斯鳄,以及中国的山东鳄均产自上白垩统,而四川鳄和天山贫齿鳄则来自下白垩统。除阿根廷晚白垩世的内乌肯鳄之外,美洲和非洲的白垩系尚未发现基干鳄形类记录。系统发育分析将原鳄科认定为鳄形目的最基干支系,而天山贫齿鳄是原鳄科唯一已知的白垩纪代表,这一小型基干鳄形类将原鳄科的时代延后了近一亿年,也为基干鳄形类在东亚地区相较于全球其他区域具有更长存活时间提供了有力证据。
该研究第一作者为云南大学古生物研究院与中国科学院古脊椎动物与古人类研究所联合培养的硕士研究生谭雨欣,共同通讯作者为汪筱林研究员和蒋顺兴副研究员。该研究得到了国家自然科学基金等的支持。
论文链接:https://authors.elsevier.com/sd/article/S0195-6671(26)00056-X


















