内蒙古1700万年前早中新世沉积物中发现蹶鼠化石新种
蹶鼠的细小牙齿化石
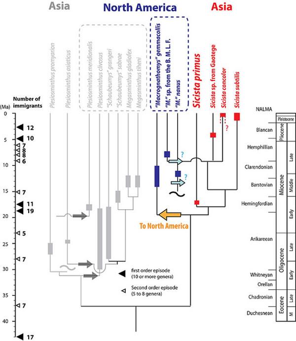
谱系树及迁移方向推测
蹶鼠的现生种类
达拉斯南卫理公会大学的古生物学家Yuri Kimura的发现将小型啮齿动物祖先的时代又向前推进了900万年。Kimura在中国内蒙古1700万年前早中新世的沉积物中发现了细小的牙齿化石,后经验证这是一种新的蹶鼠种类,Kimura将其命名为Sicista primus。蹶鼠属(Sicista)包括蹶鼠(birch mice)和跳鼠(jumping mice),在这之前最早的蹶鼠发现于800万年前的内蒙古。新的发现将蹶鼠祖先出现的时间大大提前,并使其现生种类成为了真正的“活化石”。
Kimura是基于17颗细小的牙齿化石进行研究的。这些牙齿化石非常小,一颗臼齿仅半粒谷子大小。不过,这些牙齿拥有特征明显的尖角、凹处、边缘等结构,在显微镜下极易分辨。Kimura说,古脊椎动物学家通常以骨骼化石为研究目标,但这些鼠类个体极小,它们的骨骼薄而易碎,难以保存为化石,而它们由珐琅质组成的牙齿则极易保存,且牙齿结构特征明显,因此可以作为分类依据。
蹶鼠属一共有13个现生种和7个化石种,它属于最大的拥有326个属的鼠形亚目,由于这项发现,蹶鼠属已经成为鼠形亚目中最古老的属了。蹶鼠也是自早中新世以来,少数几种形态未发生关键变化的属种。6500万年前恐龙时代结束,取而代之的哺乳动物时代中包含了现生哺乳动物属种的42%,而这其中,现代啮齿动物属中仅有1.5%能够追溯到早中新世或之前。因此,Kimura的新发现对于理解为何蹶鼠能保持其形貌也有重要意义。
1977年在北美南达科他州发现的1480万年前的鼠类化石曾被认为是单独的一个属巨颚鼠属(Macrognathomys)。Kimura通过研究巨颚属鼠和蹶鼠属的臼齿和前臼齿后发现,它们共享着12个牙齿特征,因此,她推测巨颚鼠属其实就是蹶鼠属,继而,她得出了蹶鼠属的迁移路径,即从史前亚洲的森林和草原中通过白令陆峡向北美扩散。
Kimura是在一次由北京古脊椎所和洛杉矶自然历史博物馆联合支援的科考活动中发现这些牙齿化石的,发现地点位于通古尔化石点附近。科考队员在野外发现了裸眼可见的微小哺乳动物化石,因此,他们采集了超过13000磅早中新世的沉积物,在回到实验室进行细致处理后,发现这些细小牙齿化石的。
化石网 歆塬














