古DNA研究揭示东亚灰狼母系遗传历史
图1 样本分布情况
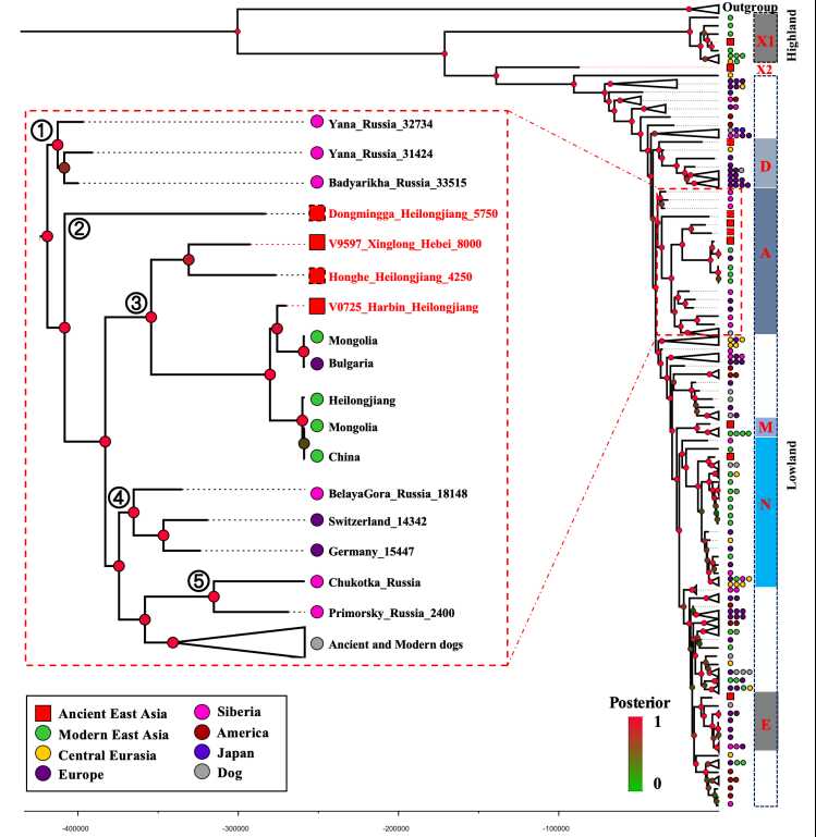
图2 简化的贝叶斯树
图3 移除高地狼前后各灰狼群体的遗传多样性变化
图4 基于504只犬科动物(包括家犬和灰狼)的主成分分析
(化石网cnfossil.com)据中国科学院古脊椎动物与古人类研究所:作为家犬(Canis lupus familiaris)唯一野生祖先,灰狼(Canis lupus)的相关研究对理解家犬起源具有重要的作用。为探究东亚灰狼遗传演化历史及其与家犬的联系,中国科学院古脊椎动物与古人类研究所、西北大学等单位开展了中国古代灰狼群体母系遗传研究,相关研究成果“Ancient mitogenomes reveal the maternal genetic history of East Asian gray wolves (Canis lupus)”近日于《整合动物学》(Integrative Zoology)在线发表。
研究成功获取了来自中国北方的7例古代灰狼高质量线粒体全基因组数据(图1),并整合了497例古代和现代犬科动物的线粒体基因组数据进行共同分析。结果表明,(1)东亚灰狼从古至今一直保持着较高的母系遗传多样性,古代东亚灰狼分属7个不同的线粒体谱系(图2)。中国北方古代灰狼种群遗传多样性显著高于其他地区群体(图3)。(2)家犬可能由欧亚大陆东北部的灰狼群体驯化而来。欧亚大陆东北部灰狼种群至少存在5个相对较深的谱系与A单倍群(家犬的主要类型)中的古代和现代家犬存在密切遗传关联,支持了家犬祖先来自欧亚大陆东北部地区。(3)一例来自黑龙江哈尔滨的古代灰狼样本代表了一个此前未被发现的古老灰狼谱系。(4)此外,青藏高原东北缘可能是高地狼、低地狼和家犬混合的关键区域。青藏高原的灰狼群体形成了一个高度分化的独立母系谱系(X1),与周边低海拔灰狼群体存在显著遗传差异。青藏高原东北缘的金禅口遗址发现具有高地狼和低地狼母系特征的个体共存(图2,4)。先前研究表明,该遗址还出土了单倍群类型为A1b3和C的家犬个体,暗示了该区域可能是高地狼、低地狼和家犬之间混合的关键区域。本研究对理解东亚灰狼母系遗传历史以及家犬起源提供了关键数据,有力地支持了欧亚大陆东北部是东亚家犬起源核心区域的观点。该研究也提示多角度分析对深入理解灰狼向家犬过渡过程中的种群动态和混合事件至关重要。
该研究第一作者为西北大学文化遗产学院副教授张明(中国科学院古脊椎动物与古人类研究所博士毕业)、博士研究生王彩惠、硕士研究生郑钰琰及中国科学院古脊椎动物与古人类研究所倪喜军研究员,本文通讯作者为中国科学院古脊椎动物与古人类研究所付巧妹研究员。本研究由国家自然科学基金、科技部国家重点研发计划项目、陕西省科技创新团队以及财政部项目资助。
原文链接:https://doi.org/10.1111/1749-4877.13005















