研究发现人类大脑特有的特征 将现代人与其最近的灵长类亲戚和古代人类祖先区分开来
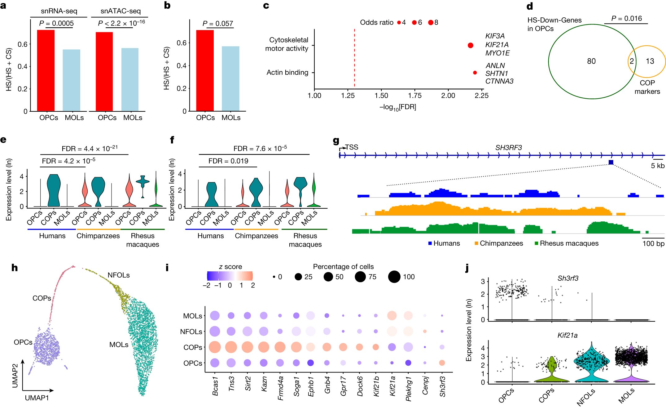
少突胶质细胞谱系中人类特异性基因调节变化。a,对于后扣带皮层,OPCs中HS调节变化与HS + CS调节变化的比例高于MOLs(左:snRNA-seq,右:snATAC-seq)。p值:卡方检验,双侧。b,与a中相同,除了使用前扣带皮层snRNA-seq数据集。OPCs中HS-Down基因的富集突出了细胞骨架功能的改变(P值:Fisher精确检验,单侧)。d,OPCs中HS-Down基因和灵长类保守COP标记的重叠揭示了两个在人类OPCs中功能丧失的COP标记(P值:Fisher精确检验,单侧)。e,f,SH3RF3 (e)和KIF21A1 (f)在人类、黑猩猩和恒河猴细胞类型中的表达水平。错误发现率(FDR)校正的P值比较了物种间OPCs的表达水平(补充表3)。g,OPCs中SH3RF3附近的人DOWN-CRE的snATAC-seq覆盖图。所有物种的轨迹尺度都是一样的。碱基对。小鼠成人额叶皮质数据集中少突胶质细胞谱系细胞的一致流形近似和投影图。新形成的少突胶质细胞。I,灵长类保守COP标记在小鼠少突胶质细胞谱系细胞类型中的表达模式。与OPCs相比,在COPs或新形成的少突胶质细胞中只有Sh3rf3表达降低。小鼠少突胶质细胞谱系细胞类型中Sh3rf3和Kif21a表达的Violin图。信用:自然(2023)。DOI: 10.1038/s41586-023-06338-4
(化石网cnfossil.com)据UT西南医学中心:由UT西南医学中心的一个团队领导的研究人员已经确定了大脑的细胞和分子特征,这些特征将现代人与其最近的灵长类亲戚和古代人类祖先区分开来。发表在《自然》杂志上的这些发现为人类大脑进化提供了新的见解。
“大多数关于人脑的进化研究都集中在神经元上,因为这种细胞类型被认为是我们智力和增强认知能力的原因。这项研究让我们重新认识到参与大脑功能的其他细胞,以及它们在提高认知和我们对一些认知疾病的易感性方面所起的作用,”研究负责人吉纳维芙·科诺普卡博士说,她是神经科学教授,也是UT西南大学小彼得·奥唐奈大脑研究所的成员。
科诺普卡博士解释说,自古以来,人们一直好奇是什么赋予了人类其他动物所不具备的能力,比如说话和语言。先前的一系列研究试图通过检查大脑解剖或对整个大脑或切片进行遗传或分子研究来回答这个问题,这些实验一次提供数千个细胞的视图。
科诺普卡博士和她的同事们推断,从细胞水平上观察大脑特征可以收集到更多信息,这一壮举只有在最近技术进步的情况下才有可能实现。在这项研究中,科诺普卡实验室的研究人员,包括主要作者和安东内尔大脑研究所神经科学家培训项目研究员Emre Caglayan,B.S .,以及乔治华盛顿大学、埃默里大学和加州大学圣巴巴拉分校的同事,专注于后扣带皮层的Brodmann area 23 (BA23)。BA23也是默认模式网络的一部分——当大脑处于清醒休息状态时,这些区域保持活跃的相互连接的复合体——并且与精神分裂症有关。
研究人员没有将BA23作为一个整体来看待,而是使用了一种相对较新的技术,称为单核RNA测序,通过比较来自人类、黑猩猩和恒河猴的样本,来研究这一区域是由什么类型的细胞组成的。他们发现,与非人灵长类动物相比,人类有更大比例的少突胶质祖细胞(OPCs),这是一种已知为神经元提供支持和绝缘的细胞的前体,并越来越多地参与调节大脑回路。此外,兴奋性神经元的两种亚型——通过电脉冲分享信息——在人类中显示出制造FOXP2的基因表达增加,foxp 2是一种与言语和语言相关的大脑发育相关的蛋白质。
在另一项实验中,研究人员将现代人的DNA与古代人类亲戚尼安德特人和丹尼索瓦人的DNA进行了比较。他们不仅研究了他们遗传密码的差异,还研究了这些差异是否发生在细胞机制调节基因表达的基因组区域。他们的研究发现了几十种基因,这些基因在人类和他们的古代亲属之间存在功能差异,特别是在BA23上层的兴奋性神经元中,这可以在未来的研究中为人类大脑进化提供更多的见解。
科诺普卡博士说,这些发现为理解人类大脑如何发展出将人类与其他物种区分开来的独特能力提供了路线图。
科诺普卡博士是自闭症研究领域的Jon elevate学者,并担任自闭症谱系障碍研究领域的Townsend杰出主席。参与这项研究的其他UTSW研究人员包括博士后研究员刘玉香博士和研究生雷切尔·沃尔默学士和艾米莉·吴学士。












