香港中文大学学者利用真核生物化石推算细菌演化历程
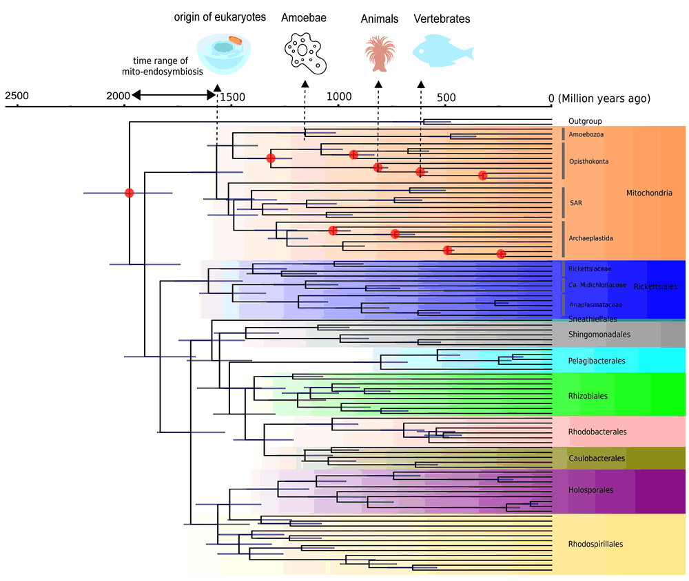
阿尔法变形杆菌和线粒体的「系统发育树」,列出物种之间的进化关系,并加以利用真核生物化石中蕴藏的时间信息,推算阿尔法变形杆菌及其主要分支的演化历程。
罗海伟教授(左)及王思硕博士(右)于中大李福善海洋科学研究中心。
(化石网报道)据香港中文大学:香港中文大学(中大)生命科学学院的研究人员开发了一种新方法,透过分析真核生物(eukaryotes)的化石,获取当中与阿尔法变形杆菌(Alphaproteobacteria)演化相关的时间信息,借此推算这类细菌的起源及进化历程。这项发现不但是细菌演化生物学领域的一项重大突破,亦为致病细菌的出现带来启示。研究成果已刊登在国际著名学术期刊《自然·通讯》(Nature Communications)。
在地球数十亿年历史,首三分之二的日子里,生命都只是以微生物形式存在。建立微生物的演化时间线,对了解它们的演化历程至关重要。因此,科学家建立一套「分子钟」(molecular clock)用以估算物种的演化历程,其理论是基于基因组序列的差异(基因突变)是随着时间而累积,其速率大致恒定。
许多真核生物包括动物和植物均会留下化石,为「分子钟」的速率校正提供宝贵的时间信息;然而,细菌等微生物极少会留下化石等生命痕迹,这对推算不同细菌演化与起源时间,带来很大挑战及困难。
中大生命科学学院副教授罗海伟教授及博士后研究员王思硕博士最近完成一项针对阿尔法变形杆菌的研究,可以弥补细菌化石稀缺对演化时间推算造成的不确定性。阿尔法变形杆菌是环境中常见的细菌类群,当中包含多种细菌,部分在演化过程中与动物(例如立克次氏体)及植物(例如根瘤菌)形成了紧密的共生或寄生关系。因此,相关研究不但可获取细菌演化的时间信息,更可了解到它们过去与多个重大地质、生态及演化事件的关联。
是次研究参考了学界著名的线粒体内共生(mitochondrial endosymbiosis)学说,该学说指出真核生物细胞中负责呼吸作用的线粒体,在演化上源自阿尔法变形杆菌的一个分支。罗教授和王博士于是通过构建阿尔法变形杆菌和线粒体的「系统发育树」,列出物种之间的进化关系,并加以利用真核生物化石中蕴藏的时间信息,推算阿尔法变形杆菌及其主要分支的演化历程。
研究团队表示,新的研究方法修正了透过间接证据推算演化历程所产生的误差。例如过去的研究假定致病细菌与其宿主是同步演化,忽略了演化过程中细菌转换宿主的可能性。在新方法下,团队同时推算致病细菌(包括各种寄生虫)及其宿主的起源时间,发现立克次氏体(Rickettsiales)——阿尔法变形杆菌的一个重要类群及众多动物致病菌的来源——其起源时间远早于动物(该细菌现今的主要宿主),却与原生生物(protists;真核微生物,如阿米巴虫和纤毛虫)大致相同。进一步分析显示,立克次氏体细菌在演化过程中曾多次转换宿主,由原生生物转移至动物。这项发现提醒大家要多留意这些单细胞真核微生物,它们不断演化有机会成为新的人类致病菌。
罗教授表示:「获取准确的时间信息以校准『分子钟』一直是推算生物演化时间工作中最困难的任务之一。我们今次研究则提供了可靠方法,可用于推算任何涉及内共生事件的时间信息,包括线粒体内共生,对植物起源有重要意义的质体(plastid)内共生,以及真核生物中反复出现的二次及三次(质体)内共生。由于内共生事件在生物演化中意义重大,我们相信今次研究成果为推算整个微生物生命之树的演化时间提供了新思路。」
此项研究由香港研究资助局卓越学科领域计划(AoE/M-403/16)及南方海洋科学与工程广东实验室(广州)香港分部资助。论文全文可浏览:https://www.nature.com/articles/s41467-021-23645-4。
关于研究团队
罗海伟教授于2015年加入中大,现时是中大农业生物技术国家重点实验室的成员。罗教授致力利用基因组学方法研究微生物的演化及其对海洋和陆地生态系统的适应,并且深入探讨对碳、氮、硫循环相关的微生物类群生态和演化。他的研究成果在海洋保护和农业生产方面有重大影响力。
王思硕博士于2017年在加拿大卑诗大学取得博士学位,此后加入中大罗海伟教授团队担任博士后研究员,主要研究方向为细菌演化与基因组学,其研究成果在多个著名国际学术期刊上发表,包括《自然通讯》、《国际微生物生态学会杂志》、《mBio》及《mSystems》等。













