剑桥研究表明物种间的竞争极大地影响了类人猿的进化轨迹
(化石网cnfossil.com)据cnBeta:剑桥大学的一项新研究表明,物种间的竞争极大地影响了类人猿的进化轨迹,导致了智人一族"奇异"的进化模式。这项研究还对各种早期人类祖先的出现和灭绝提出了修订的时间表。
最新研究表明,不仅仅是气候,竞争对智人的进化产生了重大影响,智人属表现出独特的物种分化模式,与其他脊椎动物明显不同。海德堡智人的头骨模型,海德堡智人是最新研究中分析的智人物种之一。资料来源:剑桥大学达克沃斯实验室
通常认为,气候是造成类人物种出现和灭绝的原因。然而,在大多数脊椎动物中,种间竞争发挥着重要作用。现在,研究首次表明,在人类五百万年的进化过程中,竞争对于"物种分化"--新物种出现的速度--至关重要。
发表在《自然-生态学与进化》杂志上的这项研究还表明,人类自身血统的物种形成模式几乎与其他任何东西都不同。
第一作者、剑桥大学克莱尔学院的生物人类学家劳拉-范-霍尔斯坦博士说:"我们一直忽视了物种之间的竞争是如何塑造我们自己的进化树的。气候对类人猿物种的影响只是故事的一部分。"
最新研究中分析的类人猿物种之一--弗洛里斯人的头骨铸模。资料来源:剑桥大学达克沃斯实验室
范-霍尔施泰因说,在其他脊椎动物中,物种的形成是为了填补生态"壁龛"。就拿达尔文的雀类来说:一些雀类进化出了大嘴,用来啄坚果;而另一些雀类则进化出了小嘴,用来捕食某些昆虫。当每个资源"位"都被填满时,竞争就开始了,于是没有新的雀类出现,物种灭绝就接踵而至。
Van Holstein利用贝叶斯建模和系统发育分析表明,与其他脊椎动物一样,大多数类人猿物种是在资源或空间竞争较少的情况下形成的。
"我们在许多早期类人猿身上看到的模式与所有其他哺乳动物相似。物种分化率上升,然后趋于平稳,此时灭绝率开始上升。这表明,种间竞争是一个主要的进化因素。"
人类独特的进化模式
然而,当范-霍尔施泰因分析我们自己的族群--智人时,他的发现却是"离奇的"。对于现代人的智人血统来说,进化模式表明,物种之间的竞争实际上导致了更多新物种的出现--这与几乎所有其他脊椎动物的趋势完全相反。
"智人的种类越多,物种分化的速度就越快。因此,当这些壁龛被填满后,就会有更多的物种出现。这在进化科学中几乎是绝无仅有的"。
她所能找到的最接近的对比是生活在岛屿上的甲虫物种,那里的封闭生态系统会产生不寻常的进化趋势。
"我们看到的直接导致现代人的智人跨物种进化模式更接近于岛居甲虫的进化模式,而不是其他灵长类动物,甚至是任何其他哺乳动物的进化模式"。
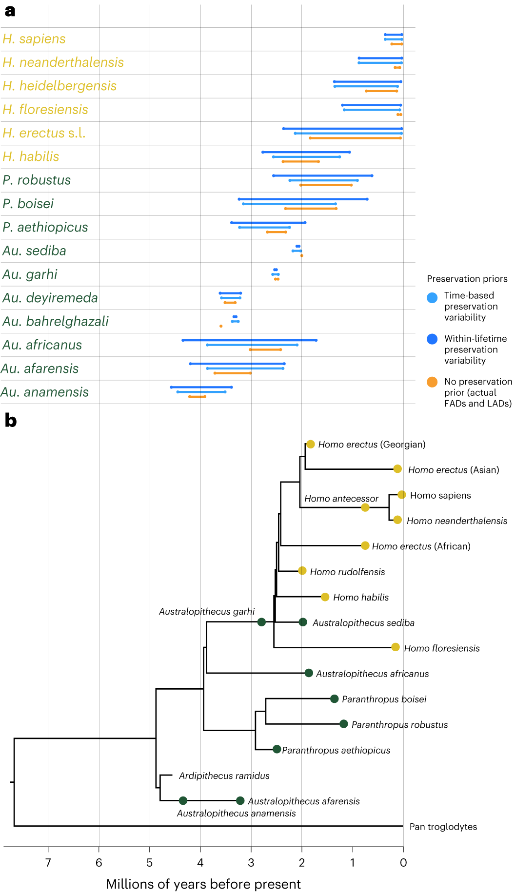
近几十年来,人们发现了多个新的类人猿物种,从南猿(Australopithecus sediba)到浮人(Homo floresiensis)。范-霍尔施泰因建立了一个新的数据库,记录了类人猿化石中的"出现"情况:每次发现一个物种并确定其年代,总共约有385次。化石是衡量物种寿命的不可靠标准。"范-霍尔施泰因说:"我们发现的最早化石不会是一个物种的最早成员。
直立人头骨的铸模,直立人是最新研究中分析的类人猿物种之一。资料来源:剑桥大学达克沃斯实验室
"生物化石的成活率取决于地质和气候条件:是炎热、干燥还是潮湿。随着研究工作集中在世界上的某些地方,我们很可能会因此而错过某个物种较年轻或较古老的化石"。
范-霍尔施泰因利用数据模型来解决这个问题,并将每个物种在其存在之初和结束时的可能数量以及化石环境因素考虑在内,为大多数已知类人猿物种(共 17 种)生成了新的开始和结束日期。
技术进步与人类进化
她发现,一些被认为是通过"anagenesis"进化而来的物种--当一个物种慢慢变成另一个物种,但血统并没有分裂--实际上可能是"萌芽":当一个新物种从现有物种分支出来时。
这意味着比以前假设的更多的类人猿物种共存,因此可能存在竞争。人类的早期物种,如古人类,很可能是通过生理进化来扩大自己的生存环境--例如,通过调整牙齿来利用新型食物--而我们智人属中截然不同的模式的驱动力很可能是技术。
"采用石器、火或密集的狩猎技术,都是极为灵活的行为。能够利用它们的物种可以迅速开辟新的生存空间,而不必在进化新的身体结构的同时度过漫长的岁月,"范-霍尔施泰因说。
她认为,最新研究发现的智人物种数量呈指数级增长的背后,可能是智人利用技术进行泛化的能力,以及迅速超越迫使其他物种争夺栖息地和资源的生态位的能力。
但这也造就了智人--终极通才。在几乎所有的生态位中,与一个极其灵活的通才竞争,可能是导致所有其他智人物种灭绝的原因。
范-霍尔施泰因补充道:"这些结果表明,尽管竞争一直被人们所忽视,但它在整个人类进化过程中发挥了重要作用。也许最有趣的是,在我们这个种属中,竞争所起的作用与迄今所知的任何其他脊椎动物种系都不同。"

















